欢迎访问甘肃省农业科学院官网

法人年度报告书

当前位置> 首页 > 管理服务 > 信息公开 > 法人年度报告书 > 正文

甘肃省农业科学院法人年度报告书公示

时间:2024年03月01日 10:15
来源:
点击:
【字体:

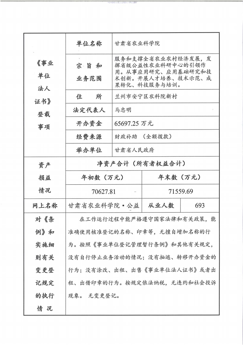
根据甘肃省事业单位登记局法人证书年检流程,现将我单位2023年度事业单位法人年度报告书予以公示,对报告书填写内容的真实性给予监督。

公示时间:2024年3月1日至2023年4月30日

举报电话:0931—7612856

甘肃省农业科学院

2024年2月29日

农科热线:

电话:0931-7615000

邮编:730070
地址:兰州市安宁区农科院新村1号

版权所有©甘肃省农业科学院 www.gsagr.cn

主办:甘肃省农业科学院

ICP备案号:陇ICP备15002874号 甘公网安备 62010502000429号

微信公众号
微信公众号
农科热线
农科热线